In this page you will get Technical Images and Pictures which has been created by Satish Tiwary for their Students during Training.
The images will be related to ccna lab,ccnp lab,linux lab,ethical hacking labs, cyber security labs
network troubleshoot:

Proxy server:

Android security Training:
Proxy/And related Security
ProxyChain Configuration diagram:
Understand Cryptography in simple steps:
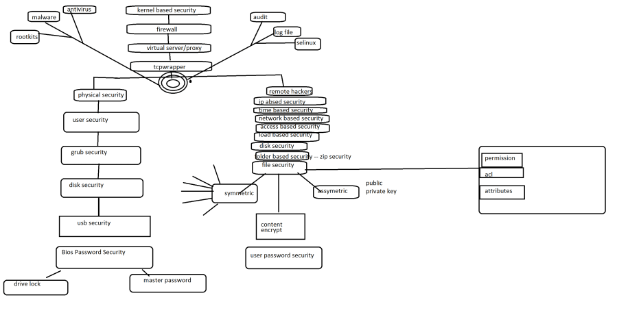
Things You must Know if you are a cyber security or ethical hacking guy:
Learn Subnetting in Few simple easy steps: Subnetting CLASS C
Subnetting Class C

Subnetting CLASS B
Subnetting Class B

Subnetting CLASS A
Subnetting Class A

Subnetting Questions:

RAID6:






You must be logged in to post a comment.